巅峰16-3璇霄丹阙召唤符
发布时间:2025-12-16 09:08:25
一、【限时上架】
活动时间:
2025年12月16日维护时上架 – 2025年12月23日维护时下架
活动区服:
巅峰16区③组
活动内容:
活动期间,钻石商城将限时上架【璇霄丹阙礼盒召唤符】,仅售9000钻!
二、【礼盒赠礼】
活动时间:
2025年12月16日维护时开始 – 2025年12月23日维护时结束
活动区服:
巅峰16区③组
活动内容:
活动期间,单个角色在钻石商城累计购买【璇霄丹阙礼盒召唤符】达到以下指定要求可获得活动奖励,但每档奖励只能获得1次:
1、参与该活动必须在钻石商城累计购买【璇霄丹阙礼盒召唤符】达到对应钻石数量;
2、【璇霄丹阙礼盒召唤符】仅限钻石商城购买,通过摆摊购买、互相交易、邮件领取、拍卖购买等非钻石商城购买方式获得的,均不计算在活动内;
3、当角色满足礼盒召唤符累计购买消耗的金额时可领取奖励,但每个角色仅限领取1次;
4、当达到活动要求后,在游戏内点击“指定”字样的图标,打开活动界面领取奖励,活动结束后将无法领取;
5、注意:在游戏中点击“指定”后,界面所指的钻石消费是指购买【璇霄丹阙礼盒召唤符】的对应钻石消费,并非以往的累计消费,只有购买【璇霄丹阙礼盒召唤符】才会进行计数,反之则不会计数。
三、【道具分解】
活动时间:
分解活动时间:2025年12月16日维护时开始 - 2025年12月30日维护时关闭
兑换活动时间:2025年12月16日维护时上架 - 2025年12月30日维护时下架
活动区服:
巅峰16区③组
活动内容:
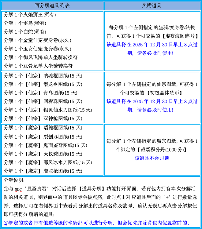
1、活动期间,可在成都npc“显圣真君”处(成都:273,-507)分解以下道具:
四、【限时兑换】
活动时间:
2025年12月16日维护时上架 – 2025年12月30日维护时下架
活动区服:
巅峰16区③组
NPC位置:
成都(277,-490)
活动内容:
活动期间,NPC“藏宝阁阁主”处将上架以下道具:
1、兑换要求交付的道具不限制获取途径,无论是交易获得、摆摊购买、礼盒开出等均可进行兑换;
2、兑换时会优先扣除在角色背包内位置最靠前的指定坐骑,并且不区分是否锻造过。所以如果有锻造过的指定坐骑,请尽量不要放在背包内,以免兑换时造成损失;
3、活动结束后所有道具将会下架,请有需要的玩家抓紧时间兑换!
五、【双龙争辉】
活动时间:
2025年12月16日维护时开启 - 2026年1月13日维护时关闭
(请注意:初级蓝色暴伤符咒将在2026年1月13日维护时下架,傲龙吟和萌龙谣的兑换暂不下架)
活动区服:
巅峰16区③组
刷新位置:
成都(288,-490)
等级要求:
服务器等级上限-10级
活动内容:
1、活动期间,成都城将会刷新活动npc“龙魅”,可与其对话接取相应活动任务(本次仅开放3个任务,请在参与时注意):
六、【跨服战场】
活动时间:
活动区服:
巅峰16区③组
NPC位置:
战场管理员:成都(218,-560)
活动内容:
活动期间,将会临时开启跨服战场活动,等级达到61级的角色可接取以下任务(活动期间战场狂热者任务不开放):
1、已拥有任意跨服战场排名buff时无法使用跨服战场冠军(6天)状态;
2、使用跨服战场冠军(6天)后,在参加跨服战场获得前3名时,周日23:00战场结算后系统赠送的跨服排名buff(无论是冠军,亚军还是季军),都会强制顶掉玩家已使用的跨服战场冠军(6天)状态,所以请玩家在使用前仔细确认本条规则,以免造成损失;
3、任务所需的“初级金装碎片”主要通过分解50+以上的金色防具、首饰或者7阶金色主法宝获得;
4、锻造+0至+6的金色装备也可被分解,因此在分解前请仔细查看金色装备的锻造等级后再进行分解操作,以免造成损失,同时锻造后分解出的的碎片数量与未锻造的是一样的;
5、任务获得的道具为绑定,且使用后下线计时;
6、npc战场管理员将在2025年12月30日维护时删除,还请在此时间之前完成任务。
七、【赏金上架】
活动时间:
2025年12月16日维护时上架
(本次上架道具中,【秋芷香草散】将在2025年12月30日维护时下架,其余道具暂不下架)
活动区服:
巅峰16区③组
NPC位置:
成都(279,-490)
活动内容:
npc“赏金猎人”处可兑换以下道具:
1、除兑换道具外,NPC“赏金猎人”还会发布任务“兑换仙界加血药水”,交付10个【赏金令碎片】即可兑换50个绑定的仙界加血药水,该任务每月可完成2次。
2、兑换的道具中,【秋芷香草散】将在指定时间下架,其余道具暂且会一直保留,后续若要进行下架,官方会提前一周以线上公告形式进行告知。
八、【人气王者】
活动时间:
人气计算时间:2025年12月16日10:00开始 - 2025年12月22日20:00结束
奖励领取时间:2025年12月22日20:00开始 - 2025年12月23日维护时关闭
活动区服:
巅峰16区③组
活动内容:
活动开启后将会出现全新的【人气活动排行榜】,点击游戏界面小地图位置的“人”可打开进行查看,倒计时结束时满足活动要求的角色可获得以下奖励:
1、【人气活动排行榜】为全新排行榜,与原人气排行榜无任何关联;
2、本活动开启前,角色已经获得的人气值不会计算在内,必须要在活动开启后获得的人气值才为有效;
3、当活动开启后,【人气活动排行榜】即开始进行倒计时,当倒计时结束时,榜单中的人气值将不再发生变化,并产出最终排名;
4、“基础排名奖励”只要在【人气活动排行榜】倒计时结束时达到指定名次要求即可领取;
5、“额外人气奖励”需要在倒计时结束后,排名名次和人气值都达到指定要求方可领取;
6、活动截止时间以服务器的【人气活动排行榜】中所显示的倒计时为准;
7、在活动未结束前,可点击【人气活动排行榜】界面中的“更新榜单”进行人气值和排名的实时刷新;
8、【人气活动排行榜】中出现人气值相同的情况下,不会进行并列排名,系统会按照先后达到的顺序进行排名,最先达到的角色排名更靠前;
9、奖励的道具均可进行交易;
10、获得人气奖励的角色,均可在游戏内点击“人”字图标领取相关奖励。
九、【活动说明】
问:我先使用了天空图纸进行天赐幻化,然后又使用法宝影化符,但为何我最先增加的100点天空属性不见了?
答:如果出现此类情况,可以打开背包,找到角色主法宝旁边的“幻化”字样,点击后选择“天赐”,然后根据自己的需要选择“换影”或者“返祖”即可将天空属性重新增加。
问:缭绫昭舞时装的属性可以与其他时装属性进行叠加吗?
答:可以。
问:我在乾坤袋里放入两件缭绫昭舞,那么属性能附加两次吗?
答:不能,无论在乾坤袋中放入多少件,属性都只能附加一次。
活动时间:
2025年12月16日维护时上架 – 2025年12月23日维护时下架
活动区服:
巅峰16区③组
活动内容:
活动期间,钻石商城将限时上架【璇霄丹阙礼盒召唤符】,仅售9000钻!


(缭绫昭舞外观参考图,具体以游戏内实际效果为准)
二、【礼盒赠礼】
活动时间:
2025年12月16日维护时开始 – 2025年12月23日维护时结束
活动区服:
巅峰16区③组
活动内容:
活动期间,单个角色在钻石商城累计购买【璇霄丹阙礼盒召唤符】达到以下指定要求可获得活动奖励,但每档奖励只能获得1次:

1、参与该活动必须在钻石商城累计购买【璇霄丹阙礼盒召唤符】达到对应钻石数量;
2、【璇霄丹阙礼盒召唤符】仅限钻石商城购买,通过摆摊购买、互相交易、邮件领取、拍卖购买等非钻石商城购买方式获得的,均不计算在活动内;
3、当角色满足礼盒召唤符累计购买消耗的金额时可领取奖励,但每个角色仅限领取1次;
4、当达到活动要求后,在游戏内点击“指定”字样的图标,打开活动界面领取奖励,活动结束后将无法领取;
5、注意:在游戏中点击“指定”后,界面所指的钻石消费是指购买【璇霄丹阙礼盒召唤符】的对应钻石消费,并非以往的累计消费,只有购买【璇霄丹阙礼盒召唤符】才会进行计数,反之则不会计数。
三、【道具分解】
活动时间:
分解活动时间:2025年12月16日维护时开始 - 2025年12月30日维护时关闭
兑换活动时间:2025年12月16日维护时上架 - 2025年12月30日维护时下架
活动区服:
巅峰16区③组
活动内容:
1、活动期间,可在成都npc“显圣真君”处(成都:273,-507)分解以下道具:


四、【限时兑换】
活动时间:
2025年12月16日维护时上架 – 2025年12月30日维护时下架
活动区服:
巅峰16区③组
NPC位置:
成都(277,-490)
活动内容:
活动期间,NPC“藏宝阁阁主”处将上架以下道具:

1、兑换要求交付的道具不限制获取途径,无论是交易获得、摆摊购买、礼盒开出等均可进行兑换;
2、兑换时会优先扣除在角色背包内位置最靠前的指定坐骑,并且不区分是否锻造过。所以如果有锻造过的指定坐骑,请尽量不要放在背包内,以免兑换时造成损失;
3、活动结束后所有道具将会下架,请有需要的玩家抓紧时间兑换!
五、【双龙争辉】
活动时间:
2025年12月16日维护时开启 - 2026年1月13日维护时关闭
(请注意:初级蓝色暴伤符咒将在2026年1月13日维护时下架,傲龙吟和萌龙谣的兑换暂不下架)
活动区服:
巅峰16区③组
刷新位置:
成都(288,-490)
等级要求:
服务器等级上限-10级
活动内容:
1、活动期间,成都城将会刷新活动npc“龙魅”,可与其对话接取相应活动任务(本次仅开放3个任务,请在参与时注意):


六、【跨服战场】
活动时间:

活动区服:
巅峰16区③组
NPC位置:
战场管理员:成都(218,-560)
活动内容:
活动期间,将会临时开启跨服战场活动,等级达到61级的角色可接取以下任务(活动期间战场狂热者任务不开放):

1、已拥有任意跨服战场排名buff时无法使用跨服战场冠军(6天)状态;
2、使用跨服战场冠军(6天)后,在参加跨服战场获得前3名时,周日23:00战场结算后系统赠送的跨服排名buff(无论是冠军,亚军还是季军),都会强制顶掉玩家已使用的跨服战场冠军(6天)状态,所以请玩家在使用前仔细确认本条规则,以免造成损失;
3、任务所需的“初级金装碎片”主要通过分解50+以上的金色防具、首饰或者7阶金色主法宝获得;
4、锻造+0至+6的金色装备也可被分解,因此在分解前请仔细查看金色装备的锻造等级后再进行分解操作,以免造成损失,同时锻造后分解出的的碎片数量与未锻造的是一样的;
5、任务获得的道具为绑定,且使用后下线计时;
6、npc战场管理员将在2025年12月30日维护时删除,还请在此时间之前完成任务。
七、【赏金上架】
活动时间:
2025年12月16日维护时上架
(本次上架道具中,【秋芷香草散】将在2025年12月30日维护时下架,其余道具暂不下架)
活动区服:
巅峰16区③组
NPC位置:
成都(279,-490)
活动内容:
npc“赏金猎人”处可兑换以下道具:

1、除兑换道具外,NPC“赏金猎人”还会发布任务“兑换仙界加血药水”,交付10个【赏金令碎片】即可兑换50个绑定的仙界加血药水,该任务每月可完成2次。
2、兑换的道具中,【秋芷香草散】将在指定时间下架,其余道具暂且会一直保留,后续若要进行下架,官方会提前一周以线上公告形式进行告知。
八、【人气王者】
活动时间:
人气计算时间:2025年12月16日10:00开始 - 2025年12月22日20:00结束
奖励领取时间:2025年12月22日20:00开始 - 2025年12月23日维护时关闭
活动区服:
巅峰16区③组
活动内容:
活动开启后将会出现全新的【人气活动排行榜】,点击游戏界面小地图位置的“人”可打开进行查看,倒计时结束时满足活动要求的角色可获得以下奖励:

1、【人气活动排行榜】为全新排行榜,与原人气排行榜无任何关联;
2、本活动开启前,角色已经获得的人气值不会计算在内,必须要在活动开启后获得的人气值才为有效;
3、当活动开启后,【人气活动排行榜】即开始进行倒计时,当倒计时结束时,榜单中的人气值将不再发生变化,并产出最终排名;
4、“基础排名奖励”只要在【人气活动排行榜】倒计时结束时达到指定名次要求即可领取;
5、“额外人气奖励”需要在倒计时结束后,排名名次和人气值都达到指定要求方可领取;
6、活动截止时间以服务器的【人气活动排行榜】中所显示的倒计时为准;
7、在活动未结束前,可点击【人气活动排行榜】界面中的“更新榜单”进行人气值和排名的实时刷新;
8、【人气活动排行榜】中出现人气值相同的情况下,不会进行并列排名,系统会按照先后达到的顺序进行排名,最先达到的角色排名更靠前;
9、奖励的道具均可进行交易;
10、获得人气奖励的角色,均可在游戏内点击“人”字图标领取相关奖励。
九、【活动说明】
问:我先使用了天空图纸进行天赐幻化,然后又使用法宝影化符,但为何我最先增加的100点天空属性不见了?
答:如果出现此类情况,可以打开背包,找到角色主法宝旁边的“幻化”字样,点击后选择“天赐”,然后根据自己的需要选择“换影”或者“返祖”即可将天空属性重新增加。
问:缭绫昭舞时装的属性可以与其他时装属性进行叠加吗?
答:可以。
问:我在乾坤袋里放入两件缭绫昭舞,那么属性能附加两次吗?
答:不能,无论在乾坤袋中放入多少件,属性都只能附加一次。